四川省健康四川促进会欢迎您!
网站支持IPv6
您当前的位置: 首页 > 健康中国 > 各省动态 >

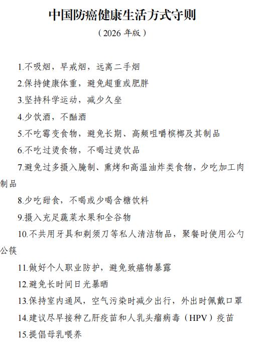
重磅!国家新发布「15条防癌守则」,每一条都在救命…再不改,身体迟早出问题

阅读量:5
【发布日期:2026-04-20 】
【来源:北京时间

最近,国家卫健委悄悄干了一件大事——发布了《中国防癌健康生活方式守则》。

图片

它不是晦涩难懂的医学论文,也不是夸大其词的养生噱头,而是一本人人能看懂、照着做就能降低患癌风险的“官方防癌说明书”。

15条法则,覆盖饮食、运动、生活习惯方方面面。但看完第一条,很多人就已经“阵亡”了。


1

第一道防癌关

很多人直接“翻车”

❌很多人第一条就没做到:不吸烟,早戒烟,远离二手烟。

有人会说:“我又不抽烟。”但二手烟、三手烟(残留在衣服、家具上的烟草有害物)你躲开了吗?

办公室有人偷偷抽、楼道里飘来的烟味、家里长辈的习惯性吸烟……这条看似简单,实则处处是坑。

要知道,吸烟是肺癌的头号元凶;除此之外,它还“承包”了口腔癌、喉癌、食管癌、膀胱癌、胰腺癌等至少15种癌症。

二手烟同样致癌,三手烟(残留在衣服、家具上的烟草有害物)对家人尤其是孩子伤害极大。

2

对自己严一点

就是对癌症狠一点

✅保持健康体重,避免超重或肥胖。

肥胖不是“富态”,而是致癌的温床。国际癌症研究机构证实:超重或肥胖与结直肠癌、乳腺癌(绝经后)、子宫内膜癌、肾癌、肝癌、胰腺癌等13种癌症明确相关。

✅坚持科学运动,减少久坐。

久坐本身会增加结直肠癌、子宫内膜癌等风险;

而规律运动不仅能控制体重,还能直接降低乳腺癌、结直肠癌、胃癌等的发病率——运动时身体产生的抗炎环境和免疫监视功能,就是天然“抗癌药”。

✅少饮酒,不酗酒。

酒精是1类致癌物,和口腔癌、咽喉癌、食管癌、肝癌、结直肠癌、女性乳腺癌等明确相关。别信“小酌怡情”——对癌症而言,没有安全的饮酒剂量,能不喝就不喝。

3

舌尖上的防癌课

吃错一口,风险翻倍

✅不吃霉变食物,避免长期、高频咀嚼槟榔。

霉变食物中最致命的是黄曲霉毒素,毒性是砒霜的68倍,是肝癌的强力诱导剂。发霉的花生、玉米、大米,哪怕只有一点霉斑,整包都可能被污染。

至于槟榔,它和口腔癌的关系是“直接因果”——长期嚼槟榔会使口腔黏膜下纤维化,癌变率极高。

✅不吃过烫食物,不喝过烫饮品。

65℃以上的热饮被列为2A类致癌物。过烫食物反复烫伤食管黏膜,黏膜细胞被迫“死了长、长了死”,修复过程中容易出错,最终可能诱发食管癌。

火锅、热茶、刚出锅的饺子,大家还是慢点吃吧。

✅少吃腌制、熏烤、高温油炸类食物,少碰加工肉制品。

腌制食品中的亚硝酸盐可在体内转化为亚硝胺(强致癌物),与胃癌、食管癌相关;

熏烤、油炸会产生多环芳烃和杂环胺,加工肉制品(香肠、培根、火腿)已被列为1类致癌物,会增加结直肠癌风险。

✅少吃甜食,不喝或少喝含糖饮料。

糖本身不直接致癌,但高糖饮食会导致肥胖、胰岛素抵抗和慢性炎症——这三者都是癌症的“帮凶”。肥胖相关的13种癌症,糖都“出了力”。另外,高血糖环境可能为癌细胞提供“养料”。

✅多吃蔬菜水果和全谷物。

膳食纤维不足会增加结直肠癌风险;缺乏蔬菜水果中的抗氧化物质(如维生素C、类胡萝卜素、多酚)会让细胞长期处于氧化应激状态,DNA损伤难以修复。

4

小细节藏大风险

别因疏忽埋隐患

✅不共用牙具、剃须刀,聚餐用公勺公筷。

这条是不是有点意外?共用牙具可能传播EB病毒(与鼻咽癌、淋巴瘤相关),公筷防的是幽门螺杆菌(胃癌的头号嫌犯)。你以为的“讲究”,其实是“保命”。

5

看不见的致癌物

更要提高警惕

✅做好职业防护,避免致癌物暴露。

✅避免长时间日光暴晒。

✅保持室内通风,污染天戴口罩。

装修工人、矿工、化工厂员工要特别注意,做好防护。普通人则要记住:防晒不是怕黑,是怕皮肤癌。

6

疫苗+母乳

给健康加层保险

✅尽早接种乙肝疫苗和HPV疫苗。

✅提倡母乳喂养。

乙肝疫苗防肝癌,HPV疫苗防宫颈癌,这是科学给我们的“外挂”。而母乳喂养,不仅对宝宝好,还能降低母亲乳腺癌、卵巢癌的风险——一举两得。

为什么第一条“最难”?

因为吸烟不只是“个人选择”,它背后是成瘾、习惯、社交压力的三重暴击。

但好消息是:无论何时戒烟,身体都会立刻开始修复。戒烟20分钟,心率下降;戒烟12小时,血氧恢复;戒烟1年,冠心病风险减小……别拿“我都抽了几十年了”当借口。

这15条里,单拎出来任何一条,都不难,难的是“全做到”。

但防癌不是“满分考试”,而是多做一道对题,就少一分风险。我们不需要一夜之间变成“防癌标兵”,但可以从今天起,挑一条最容易做到的,先改起来。


(原文链接:重磅!国家新发布「15条防癌守则」,每一条都在救命…再不改,身体迟早出问题

主办:四川省健康四川促进会 地址:成都市锦江区书院街道永兴巷15号 邮编:610041 电话:028-86621509(综合部)028-86629981(会员工作部)
蜀ICP备2024116455号 - 四川省健康四川促进会 版权所有 -